O4 ข้อมูลคณะกรรมตรวจสอบและติดตามการบริหารงานตำรวจ(กต.ตร) ของสถานีตำรวจ

คู่มือการดำเนินการตามระเบียบ ก.ต.ช. ว่าด้วย คณะกรรมการตรวจสอบและติดตามการบริหารงานตำรวจ (กต.ตร.)

คำสั่งคณะกรรมการตรวจสอบและติดตามการบริหารงานตำรวจ (กต.ตร.) ของสถานีตำรวจภูธรบางตาเถร

คณะกรรมการตรวจสอบและติดตามการบริหารงานตำรวจ
สถานีตำรวจภูธร (กต.ตร.สภ.)

(เอกสารอ้างอิง)
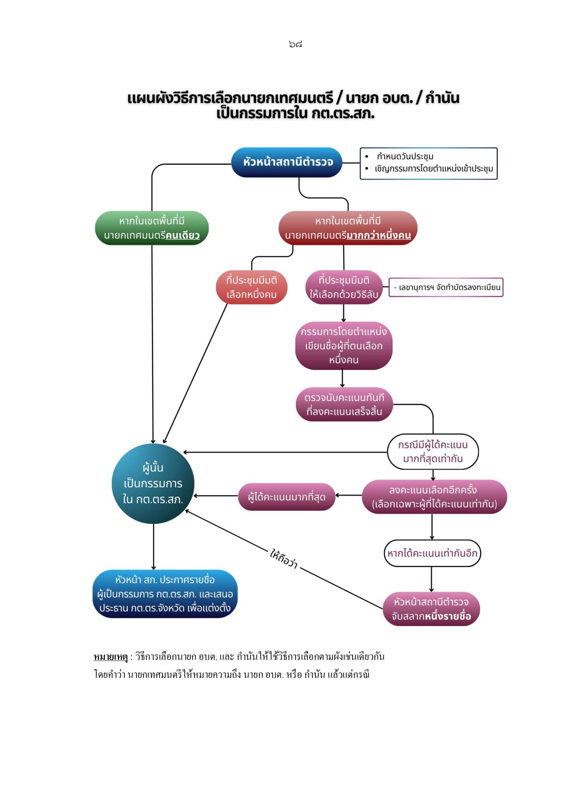
วิธีการสรรหาคณะกรรมการตรวจสอบและติดตามการบริหารงานตำรวจ
สถานีตำรวจภูธร (กต.ตร.สภ.)

ที่มา: คู่มือการดำเนินการตำมระเบียบ ก.ต.ช. ว่าด้วยคณะกรรมการตรวจสอบและติดตามการบริหารงานตำรวจ พ.ศ. 2567

ผลการดำเนินการของ กต.ตร. สถานีตำรวจภูธรบางตาเถร รอบ 6 เดือนแรก ปีงบประมาณ พ.ศ.2568